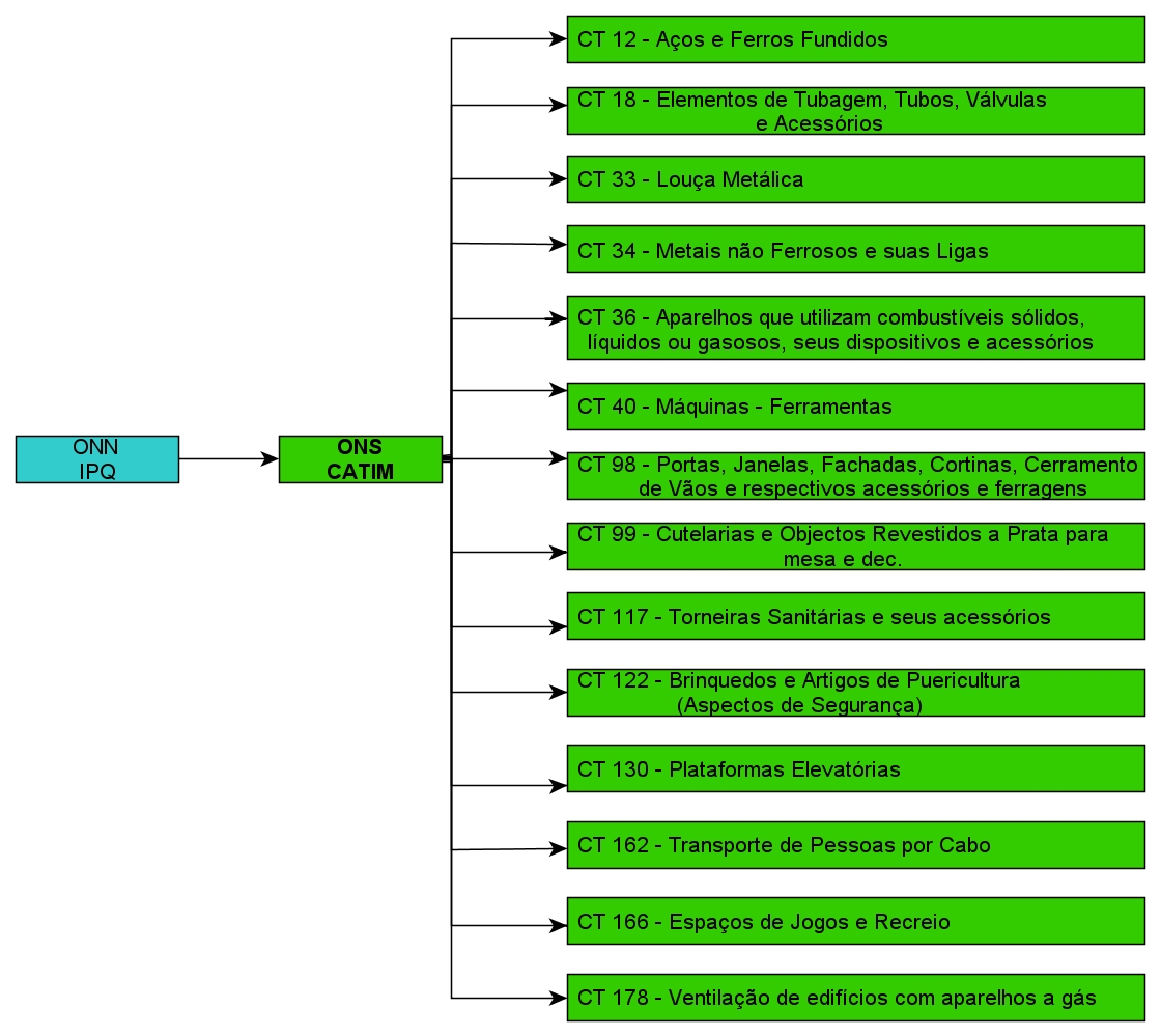
O CATIM é reconhecido como ONS, sendo responsável por coordenar diversas Comissões Técnicas de Normalização (CT), que são constituídas por entidades interessadas nos domínios de aplicação, entre as quais as empresas, associações, laboratórios.
A participação activa nos trabalhos normativos e/ou o acompanhamento da sua evolução é uma actividade estratégica dos países e organizações (entre as quais as empresas, associações, laboratórios, etc), podendo deste modo influenciar decisões, antever as tendências e requisitos, conhecer as melhores práticas.
O CATIM mantem assim uma importante actividade normativa, não só através das tarefas que executa pelo facto de ser reconhecido como Organismo de Normalização Sectorial, mas também pela participação activa e acompanhamento das diversas comissões técnicas e grupos de trabalho nacionais, europeus e internacionais relacionados com as suas áreas de competência.
O CATIM mantem assim uma importante actividade normativa, não só através das tarefas que executa pelo facto de ser reconhecido como Organismo de Normalização Sectorial, mas também pela participação activa e acompanhamento das diversas comissões técnicas e grupos de trabalho nacionais, europeus e internacionais relacionados com as suas áreas de competência.
ONS CATIM



